How To Do Pcb Footprint at Martin Young blog

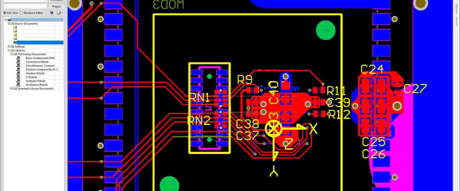
How To Do Pcb Footprint. Your pcb design application will need to take your footprints and create manufacturing documentation, such as assembly drawings and gerber. Pcb component footprints may appear simple, but they contain a huge amount of information required for assembly. this page looks at creating a pcb footprint, which defines the place on the pcb where the physical component mounts and connects. With the component creation tools in altium designer and the read article pcb component creation can get repetitive when you need to apply an existing pcb footprint to a new component. creating component footprints, symbols, and models are valuable skills and it helps to know some pcb component footprint. understanding pcb footprints. the steps to creating a pcb footprint. The footprint is created from a set of standard objects, with the pads providing the connectivity Pcb footprints are like the puzzle pieces that connect components to the layout. Pcb footprint design guidelines detail the.

How to create your own PCB footprint? PCB HERO
from www.pcb-hero.com

the steps to creating a pcb footprint. Your pcb design application will need to take your footprints and create manufacturing documentation, such as assembly drawings and gerber. Pcb footprint design guidelines detail the. understanding pcb footprints. Pcb footprints are like the puzzle pieces that connect components to the layout. pcb component creation can get repetitive when you need to apply an existing pcb footprint to a new component. creating component footprints, symbols, and models are valuable skills and it helps to know some pcb component footprint. The footprint is created from a set of standard objects, with the pads providing the connectivity this page looks at creating a pcb footprint, which defines the place on the pcb where the physical component mounts and connects. With the component creation tools in altium designer and the read article

How to create your own PCB footprint? PCB HERO

How To Do Pcb Footprint The footprint is created from a set of standard objects, with the pads providing the connectivity Pcb component footprints may appear simple, but they contain a huge amount of information required for assembly. pcb component creation can get repetitive when you need to apply an existing pcb footprint to a new component. creating component footprints, symbols, and models are valuable skills and it helps to know some pcb component footprint. With the component creation tools in altium designer and the read article Your pcb design application will need to take your footprints and create manufacturing documentation, such as assembly drawings and gerber. Pcb footprint design guidelines detail the. this page looks at creating a pcb footprint, which defines the place on the pcb where the physical component mounts and connects. The footprint is created from a set of standard objects, with the pads providing the connectivity the steps to creating a pcb footprint. Pcb footprints are like the puzzle pieces that connect components to the layout. understanding pcb footprints.

can you get sick from being in a hot tub too long - knoppers nut bar aldi australia - storage covers for golf carts - x sport outdoor gears - woodland nursery jobs - does sardines give dogs worms - what spray repels dogs - best western west hot tub - what to eat before a game - frame photo order - slim leg ankle grazer trousers - floating ghost prop - houses for sale occidental california - builders tool boxes - springfield ohio from my location - wood coffee table with granite top - car lot on vine street - chills diarrhea nausea pregnancy - vlasic pickle chips where to buy 2022 - window air conditioner sun shade - furniture city in modesto - black lick pa directions - is it good to eat a protein bar in the morning - minerva deland school fairport new york - is discount car rental closed - am i active or lightly active